安全管理教育プログラム [ケース:九州保健福祉大学]
- 掲載:2010年09月
九州保健福祉大学の教育プログラムのシナリオの中から3つプログラムをご紹介いたします。
このプログラムは薬学部学生の教材として実際に使用されています。
学習のポイントは病態変化が起こった時の「バイタルサインの読み取り」、「病態の認識」、「薬剤選択と投与量の決定」になります。
ここでは学生に病態を認識させる事と投薬などを含めた対処方法を学びます。
いずれのプログラムも緊急事態を想定した実践形式で時間変化による患者の変化を再現しています。
3つのシナリオ
- ・アナフィラキーショックが起こった際の対処方法
- ・喘息症状を起こった際の対処方法
- ・インスリン過剰投与時の対処方法
![]()
ベースライン(71bpm,114/51mmHg,SpO2:99%,体温36.5℃)状態は、クリック操作によりアナフィラキシー状態へと徐々に進行する。
まず、聴診器により喘鳴音の確認となり、徐々に脈拍上昇、血圧低下、体温上昇をきたし、深い呼吸となる。さらに、約2分でSpO2 低下のアラームが鳴り、重篤なアナフィラキシーショック状態に移行する。(118bpm,69/32mmHg,SpO2 測定不能,体温38.5℃)。
クリック操作によるアドレナリン投与により約2分で回復状態にむかうように設定した。
(90bpm,97/50mmHg,SpO2:98%,体温37℃)
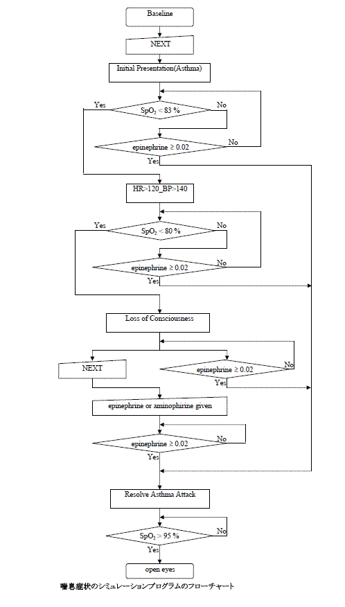
![]()
ベースライン(72bpm,114/52mmHg,SpO2: 99%)状態は、クリック操作により初期喘息症状へと変化する。
その結果、聴診器により喘鳴音の確認ができる。
また、徐々に脈拍上昇、血圧低下をきたし(88bpm,127/68mmHg,SpO2: 93%)、SpO2 低下のアラームが鳴る。
その後、脈拍123bpm、血圧147/87mmHg、SpO2 75%と変化し、意識消失となり目を閉じる。
クリック操作によりアドレナリンまたはアミノフィリンを投与することにより、一過性の脈拍上昇、血圧上昇をきたし
(142bpm,158/102mmHg,SpO2:77%)、その後開眼し回復状態となる(93bpm,120/69mmHg,SpO2: 96%)。
なお、初期症状や脈拍および血圧がともに120bpm、140mmHg 以上の際にアドレナリンを投与した場合、回復状態に移行するように設定した。
![]()
最初のベースライン(71bpm,114/51mmHg,SpO2: 99%)状態は健常人を示しており、クリック操作により糖尿病患者の設定となる(99bpm,153/85mmHg,SpO2: 97%)。
次のクリック操作によりインスリンを過剰に投与した状態に徐々に変化する。
インスリン過剰投与後、約90秒でインスリンショック状態になり(102bpm,81/44mmHg,SpO2: 97%)、同時に痙攣発作が始まる。
その後、目を閉じSpO2 低下のアラームが鳴る(104bpm,79/44mmHg,SpO2 測定不能)。クリック操作によりVT に変化し、痙攣はおさまり、VFへと移行する。
なお、クリック操作により洞調律の発生を可能にした。
これは20%ブドウ糖の静注、グルカゴンやカリウム製剤などの薬物投与により回復にむかう場合もあるためである。
■このシナリオは九州保健福祉大学のHPで公開されています。
関連商品
関連商品はありません。
関連記事
関連記事はありません。






